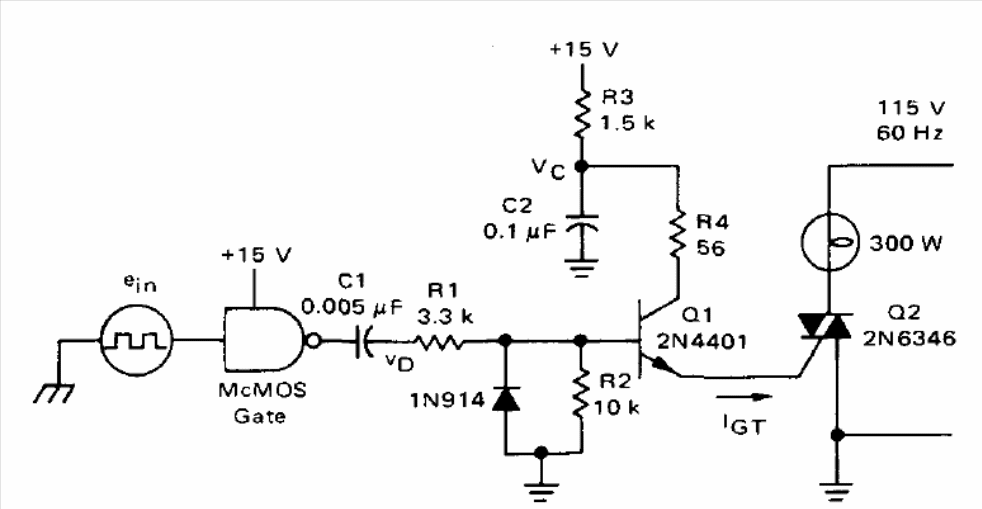
This circuit is from an old American publication from 1975 but can be easily implemented with any triac. The transistor can be the BD135 and the diode 1N4148. The CMOS port can be a 4001 or 4011 connected as an inverter, that is, the two-unit inputs. The circuit is only for resistive loads.




