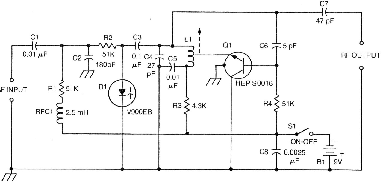
This circuit can serve as the basis for a small FM transmitter with varicap. We found it in a publication from the 70s and the transistor could be the BF494. Any varicap from the BB series can be used. The power comes from a small 9 V battery. We can connect the antenna to the RF output and use a ceramic microphone on the modulating input. The coil consists of 2 + 2 turns of wire 28 in a 1 cm diameter shape. The range will be a few tens of meters. The components can have their values approximate to the current standard ones.




