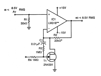
This operational amplifier configuration has gain controlled by an external voltage applied to a field effect transistor. The transistor can be the BF245 and the operational one can be the 741, even with other supply voltages. The gain can be varied between 1 and 100 as the input voltage varies between 0 and Vcc. The 220k (22k) resistor can be changed to other gain ranges.




