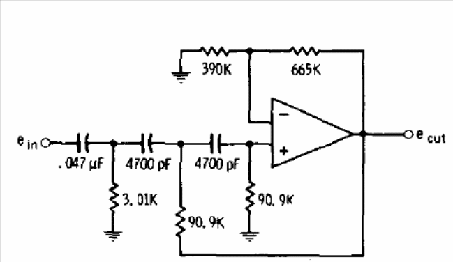
This frequency corresponds to musical note C3. Frequency accuracy depends on the accuracy of the resistors used. The circuit is from a 1975 cookbook and any common operating system such as the 741 can be used. The power supply must be symmetrical. The filter has an attenuation of 3 dB per octave.




