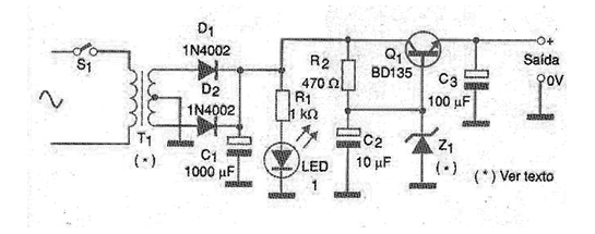
In the figure we present an extremely simple circuit of a voltage source regulated by a zener diode. Depending on the transistor used, we can obtain currents of up to a few amps of output. We observed that the zener diode must have a voltage of 0.6 V more than the desired voltage at the output, since there is a voltage drop of this order at the base-emitter junction of the transistor. The power dissipated by the transistor, which must be mounted on a good heat radiator, will be given by the product of the difference between the input and output voltage, by the current drained by the load. The dissipation of the zener diode depends on the gain of the transistor, and the current in that component must be determined and multiplied by its voltage. Typical applications for this power supply are for powering small low voltage devices (between 3 and 12 V) that require currents up to approximately 1 A.




