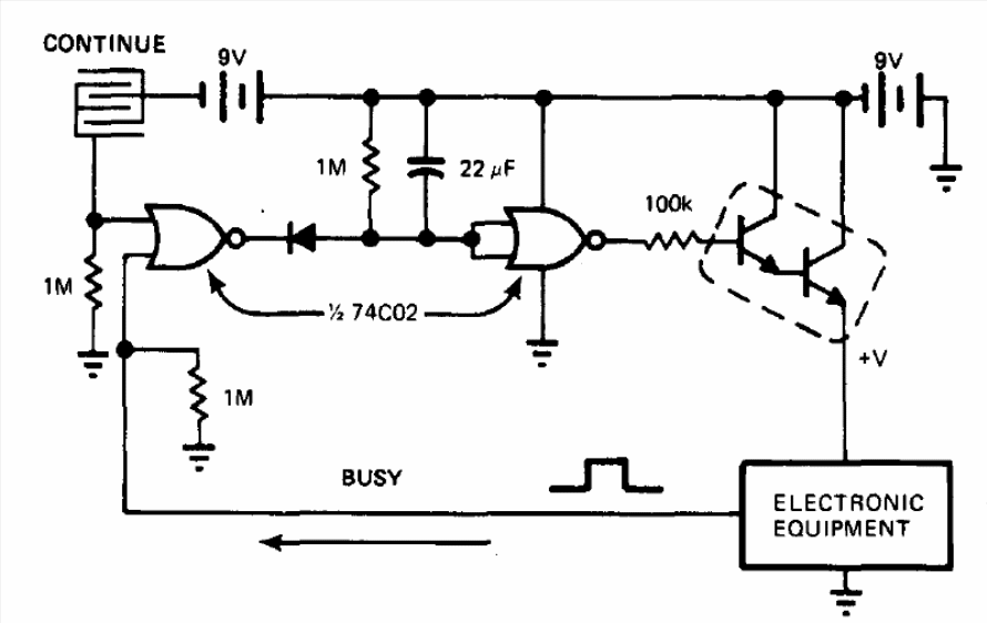
We found this circuit in a 1978 publication. Several changes can be made, depending on the desired application. The circuit shuts off the load after approximately 15 seconds of triggering the sensor. The Darlington can be any of the TIP series, depending on the controlled load, or a relay can be used. Do not use a source without a transformer to power the circuit.




