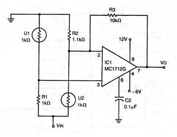
This circuit was found in an American documentation from the 70s, but it can be implemented with a modern operational system like the 741. We recommend changing the values of R1 and R2 according to the NTCs used, and they must have the same order of value. And, to help put the bridge in balance, a trimpot can be added so that the sum of the value of the trimpot with a series resistor is double the NTC used. For example, for a 10k NTC, use a 22k trimpot in series with a 1k resistor. The circuit detects when the two NTCs are at different temperatures. The supply voltage can be changed according to the operational used.




