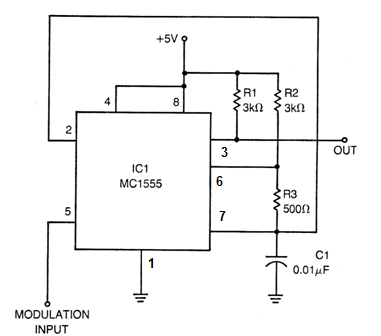
There is nothing new in this configuration of an old document that used the MC1555, Motorola's version of the CI 555 from the 1970s. Frequency is calculated in the conventional manner as our website indicates in the math section. The maximum frequency is around 500 kHz and the supply can be made with voltages from 5 to 15 V. This circuit has a modulation input.




