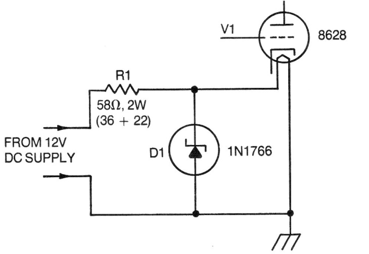
In the figure we show how to obtain a stabilized voltage for the filament of a 6.3 V x 100 mA valve. For other currents, the resistor and the zener diode must be recalculated. The resistor must be d wire and eventually 36 (33) and 22 ohms resistors can be connected in series. The circuit is from old American documentation.




