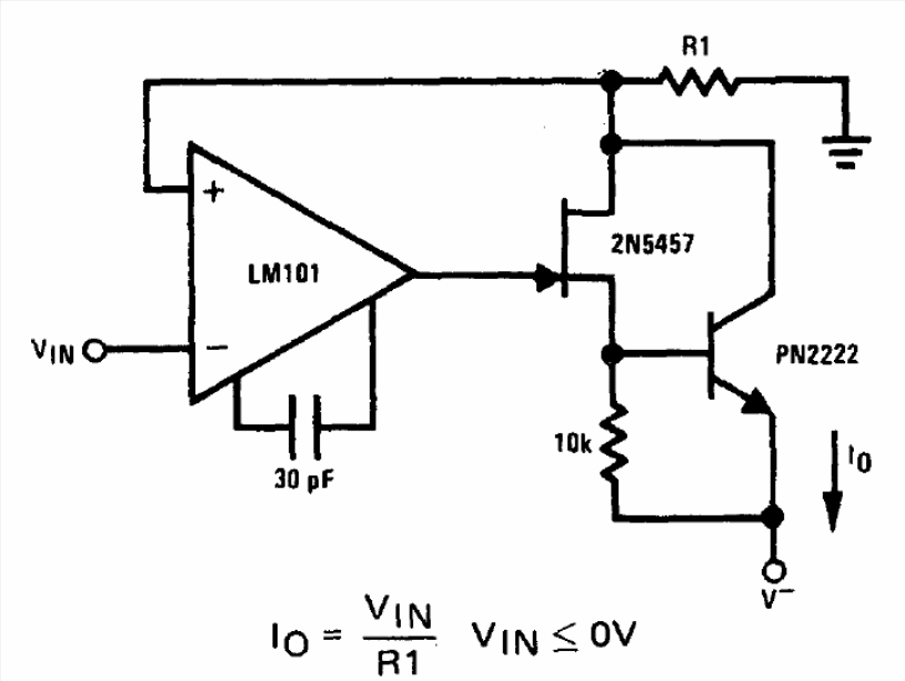
This circuit is from a 1977 National Semiconductor integrated circuits manual. The circuit admits operating equivalents such as the 741 and the FET may be the BF245. The bipolar transistor can be 2N2222. The formula next to the diagram makes it possible to calculate the current in the load as a function of R1.




