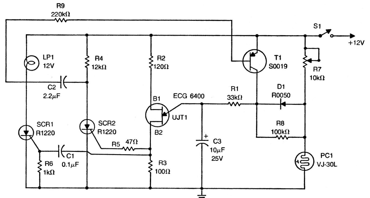
This circuit for incandescent lamps is from a publication from the 70s, but it can be assembled with SCRs of the TIC106 series for lamps up to 200 W. The unijunction transistor can be the 2N2646 and T1 the BC558. The LDR is common and should be pointed towards the sky and installed in an opaque tube. D1 diode can be 1N4002. The circuit is powered by a 12V source.




