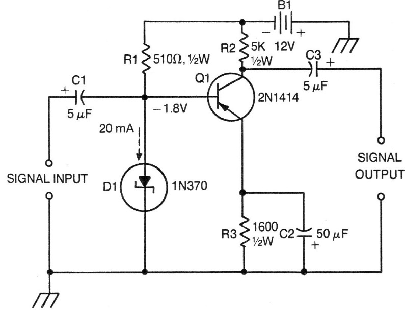
The purpose of this circuit is to maintain the polarization voltage of the base of a transistor at -1.8 V, regardless of the current variations that occur. The circuit is from an American documentation from 1976, but it is used for general purpose PNP transistors such as BC558 and the zener is 1.8 V x 400 mW. Other stresses can be obtained by using zeners from other stresses, depending on the application. The circuit is powered by a voltage of 12 V in this application in which we have an audio preamplifier.




