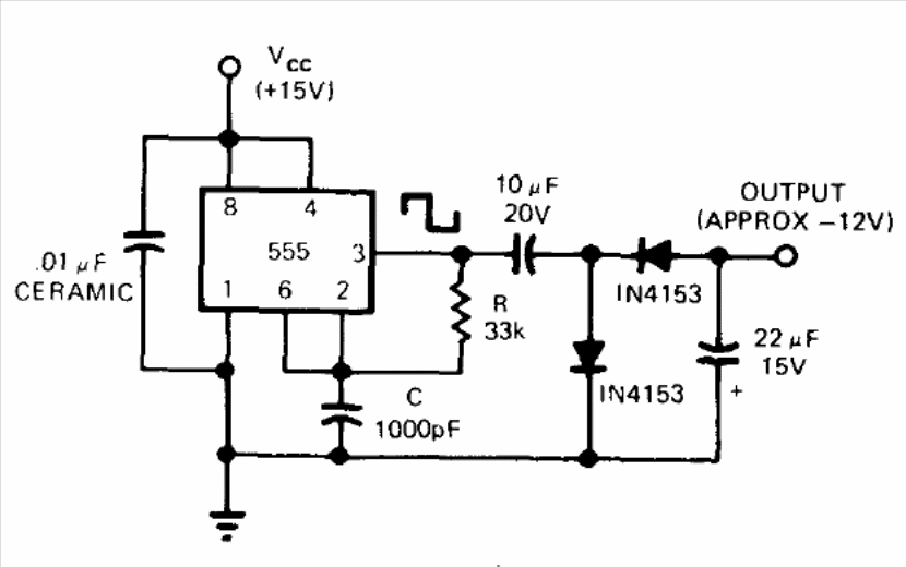
This circuit is designed to obtain a negative voltage from a positive supply for circuit polarization. The operating frequency is 20 kHz, and the maximum output current is in the order of a few tens of milliamps.
This circuit is designed to obtain a negative voltage from a positive supply for circuit polarization. The operating frequency is 20 kHz, and the maximum output current is in the order of a few tens of milliamps.