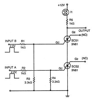
When two pulses reach the inputs of the circuit simultaneously, the PUTs fire triggering the lamp and keeping it lit. PUTs can be more modern equivalents or even SCRs and the lamp can be replaced with an LED. The circuit has an output for signal indication. The minimum intensity of the input pulses is 2 V. The circuit is from an old publication from the 70s.




