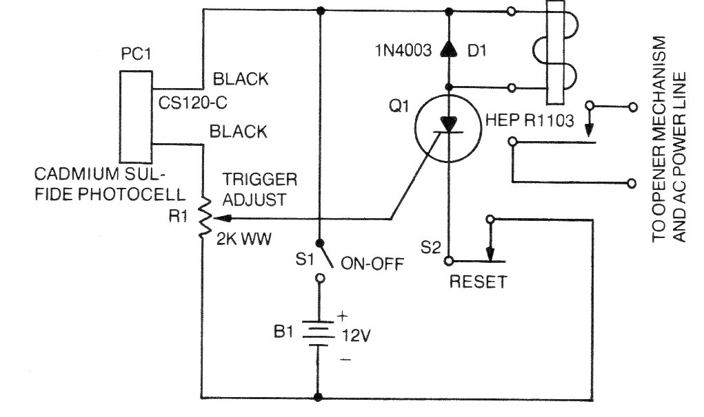
The basic idea of this circuit is that, with a touch of the car headlight switch, the light activates the automatic gate. The circuit is from 1970s documentation and the sensor is an LDR. The original SCR is no longer found, but the TIC106 can be used instead. The relay is activated and locked until the limit switch in the gate system switches it off and resets the circuit.




