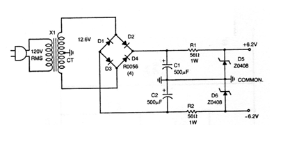
This simple symmetrical power supply is regulated by 1 W zener diodes. The circuit can be powered by the 110 V or 220 V network depending on the transformer and with the change of the secondary of this component and the zeners, other voltages can be obtained. The circuit has no short circuit protection.




