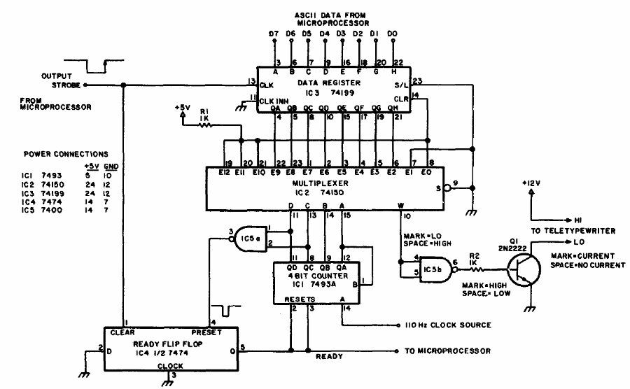
This circuit converts parallel signals for serial transmission and a speed that depends on the timing used. The circuit is powered by two voltages: 5 and 12 V. We obtained this circuit in a 1977 computer publication.
This circuit converts parallel signals for serial transmission and a speed that depends on the timing used. The circuit is powered by two voltages: 5 and 12 V. We obtained this circuit in a 1977 computer publication.