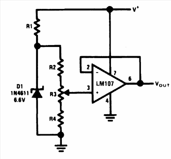
The circuit is from the Linear Application Handbook. The resistors determine the voltage applied to the operational and, therefore, the reference value, being able to assume a good value range. The operational admits equivalent.
The circuit is from the Linear Application Handbook. The resistors determine the voltage applied to the operational and, therefore, the reference value, being able to assume a good value range. The operational admits equivalent.