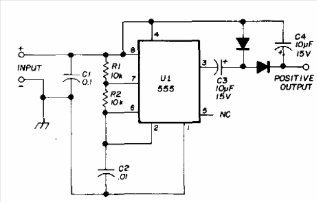
This switched DC / DC converter operates at a frequency of 6 kHz and its output is only a few tens of milliamps. The diodes can be 1N4148. Output is 20.4 V with 10 mA of output current and drops to 17.7 V with a current of 50 mA. The circuit is from a 1975 documentation.




