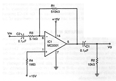
The operational amplifier used in this application obtained in a technical documentation from the 1970s is no longer common today, but the circuit works with more modern equivalent operational amplifiers. The supply voltage can be lower, and the gain is given by the relationship between R1 and R3. These components can be changed for other gains. The circuit operates with alternating signals.




