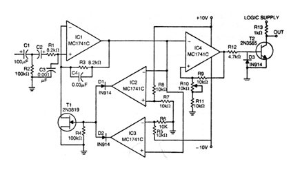
This circuit is from Motorola technical documentation from the 70s, but it can be easily assembled today with common FETs like the BF245 and a bipolar like the 2N2222 or BC548. The operational ones are known 741. The source must be symmetrical and close voltages can be used depending on the application.




