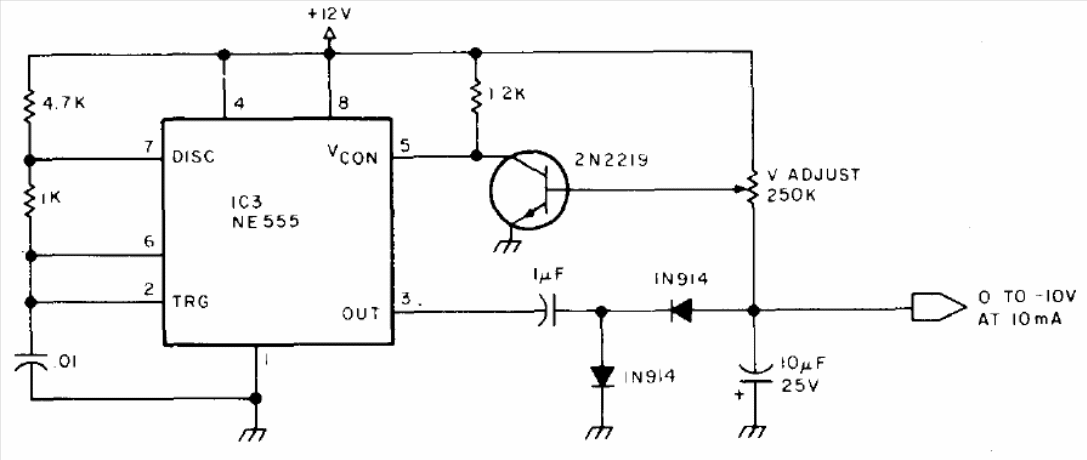
This circuit is from a 1976 publication, but it can be easily implemented with a BC548 transistor. The maximum output is 10 mA, and its value depends on the adjustment that can be made in a 220k potentiometer since the original 250k is no longer easily found.




