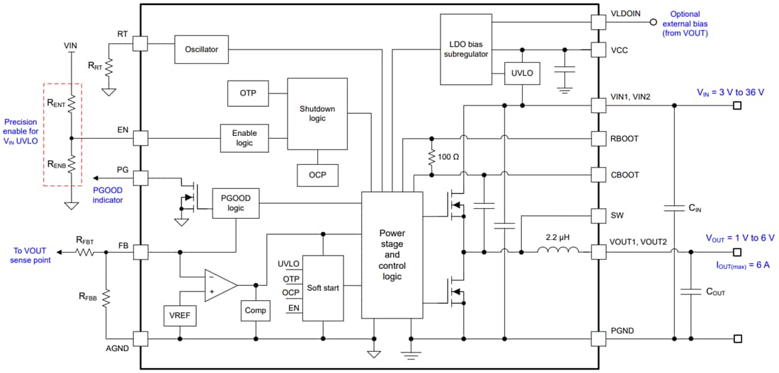
Texas Instruments TLVM13660 6A Buck Power Module is a highly integrated 36V, 6A DC/DC solution that combines power MOSFETs, a shielded inductor, and passives in an Enhanced HotRod™ QFN package. The module has VIN and VOUT pins located at the corners of the package for optimized input and output capacitor placement. Four larger thermal pads beneath the module enable a simple layout and easy handling in manufacturing
Texas Instruments TLVM13660 6A Buck Power Module
- Details
- Written by: Super User




