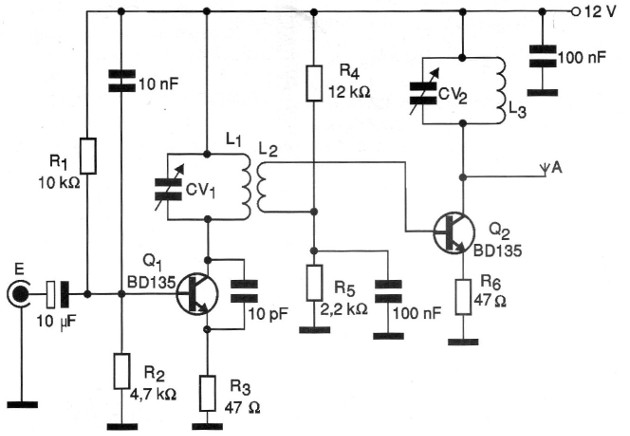
This circuit is an improved version of the previous CIR1567E with greater reach being able to reach 500 meters, depending on the antenna. L1 is formed by 4 wire turns 24 or 26 in the shape of 1 cm in diameter and L2 by 3 turns connected in L1. L3 is formed by 4 wire turns 24 or 26 in the form of 1 cm in diameter without a core. CV1 and CV2 are common trimmers of 2-20 to 4-40 pF. The power supply should come from a very well filtered 12 V supply. All capacitors are ceramic and the modulation should come from high impedance source such as a sound table, mixer or preamplifier.




