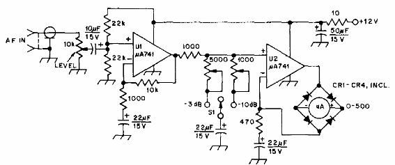
The purpose of this circuit, which we find in a 1975 radio amateur publication, is to measure the amplitude of an audio signal. The circuit has a dynamic range of 10 dB. The diodes of the bridge are 1N4148 or equivalent.

The purpose of this circuit, which we find in a 1975 radio amateur publication, is to measure the amplitude of an audio signal. The circuit has a dynamic range of 10 dB. The diodes of the bridge are 1N4148 or equivalent.
