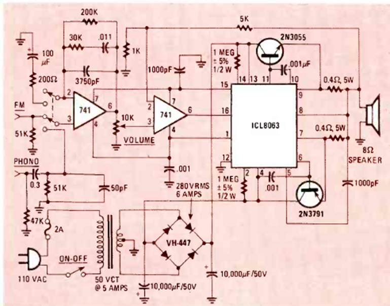
This 50 W amplifier was found in the November 1983 Radio Electronics issue. The circuit is suitable for the case and includes a preamp with tone control using off-the-shelf components.
The A3906 integrated circuit from Allegro MicroSystems (www.allegro.com) consists of a single-step motor...
We found this circuit in a 1980s publication on telephony. The circuit uses an integrated...
This circuit can use a pendulum sensor. We found this configuration in a 1994 publication. The...