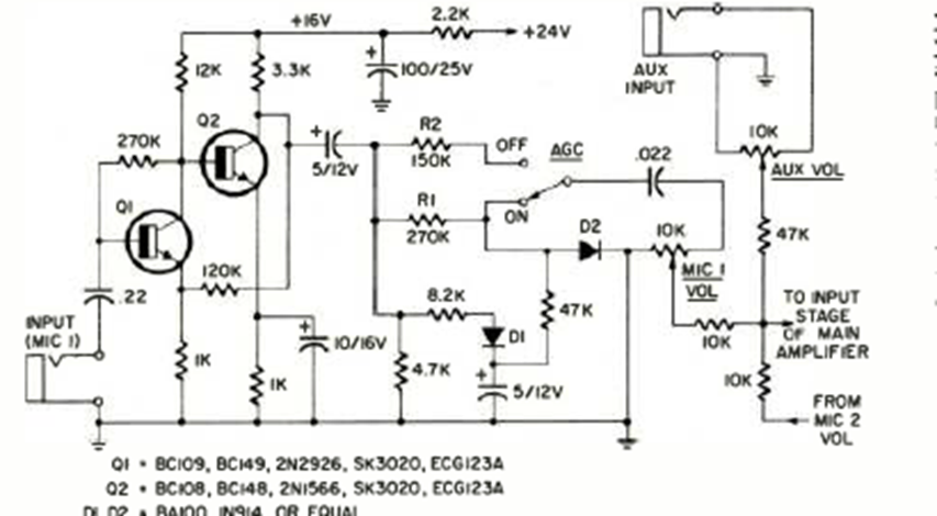
This circuit was featured in the March 1972 issue of Radio Electronics magazine. It adds automatic gain control to turntables by acting directly on the cartridge signal.
The transistors are 2N918, 2N3464 and other RF equivalents of the time for Q1. For Q2, 2N3399, 2N2894...
This LED signaling circuit uses a programmable unijunction transistor (PUT) as a relaxation...
This is a commercial circuit from a Japanese publication from 1972. The circuit uses a FET that...