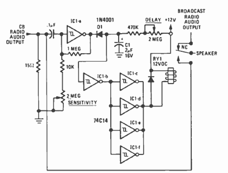
This audio-driven relay was published in the July 1977 issue of Radio Electronics magazine. The circuit uses CMOS components, and the relay must be a sensitive type.
This is the target for the CB18793E infrared firing gun. The circuit can be powered by voltages from 5...
The integrated circuit used in this 1986 wireless microphone is not very common today. The L1 coil...
This 1995 circuit directly controls a triac. The triac, in turn, controls the external load. Times...