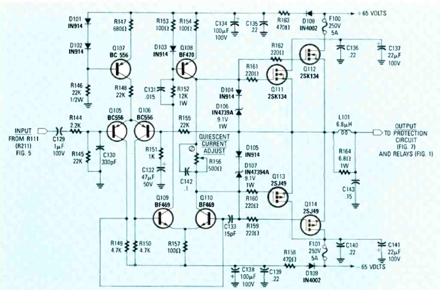
This high-power circuit was found in July 1986, Radio Electronics magazine, requiring a high-current source. Equivalent MOSFETs can be tested
In the figure we have the transmitter of a data transmission system with optical fiber suggested by...
This circuit was found in a 1969s American documentation. With modern components, it can be used...
The maximum input voltage of this circuit is 20V and the output current is 250 mA. The circuit is from...