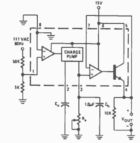
Also able to use the LM291, this circuit was found in a Radio Electronics magazine from October 1977. The instrument connected to the output can be a common voltmeter.

Also able to use the LM291, this circuit was found in a Radio Electronics magazine from October 1977. The instrument connected to the output can be a common voltmeter.
