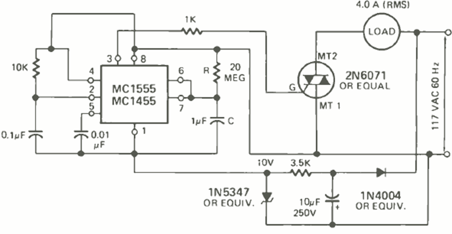
This circuit for AC loads was found in February 1976, Radio Electronics magazine. The triac is common, and the times are given by the 20 MΩ resistor and the 1 uF capacitor.
This circuit for signals up to 30 MHz can improve your reception in the medium and short-wave...
This circuit can be used as a shield for transmitting the temperature of a sensor. The circuit is from...
This astable multivibrator follows the traditional configuration for use as a signal injector, found in...