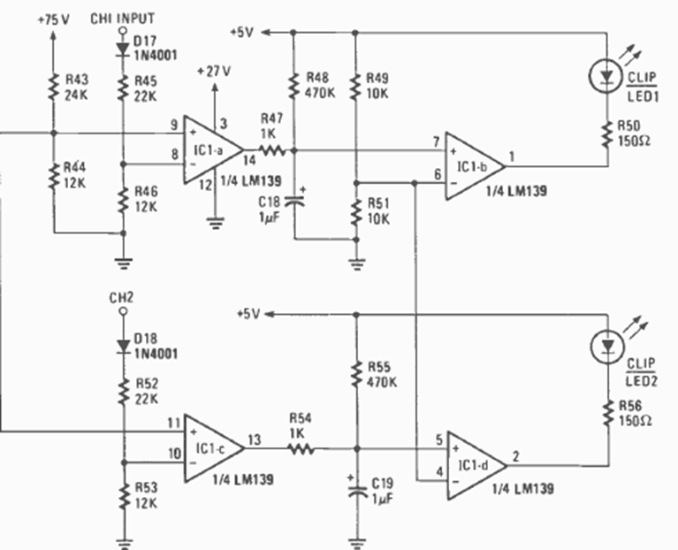
Published with a power amplifier in the January 1985 issue of Radio Electronics, this circuit indicates overexcitation by a strong signal that causes distortion.
This configuration is from a 1987 publication, but it can be easily assembled today, as the...
This circuit can be seen in several publications of the same time. The circuit is an application note...
A new version of the previous circuit triggered by the negative transition of the input signal is...