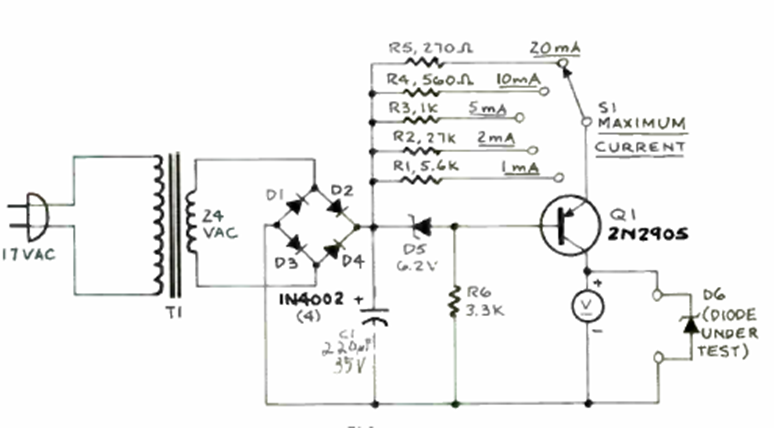
The purpose of this circuit, which we found in the November 1986 Radio Electronics issue, is to determine the voltage across a zener diode. Several test currents can be selected.
This circuit was found in a Radio Electronics from October 1952. The circuit equalizes the sounds...
This low frequency square wave oscillator using the 741 Operational Amplifier produces sound when...
We found this circuit in an old documentation. The instrument can be an ordinary multimeter in the...