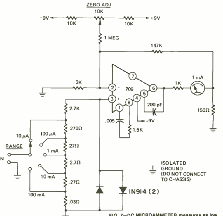
Using a 709 integrated circuit this circuit was found in the June 1972 issue of Radio Electronics magazine. More modern operational equivalents can be used. The power supply is symmetrical.
This is a circuit with a period component that consisted of a voltage reference. The circuit is...
The critical components of this 1978 circuit are transformers, which, hopefully, can be obtained from...
We found this circuit in the March 1991 issue of Radio Electronics magazine. The integrated...