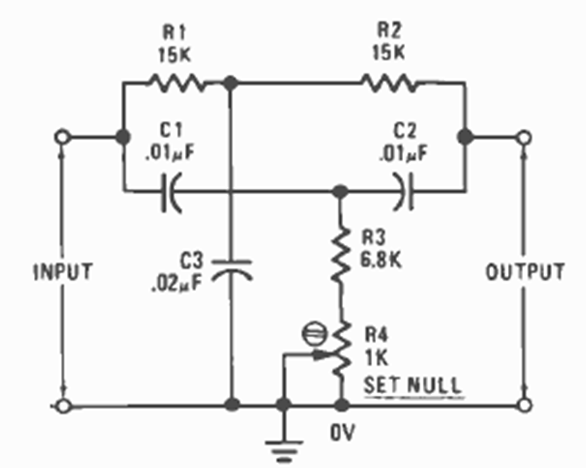
In the figure we have a basic double T filter with components that must maintain a specific range of values. The potentiometer controls the damping.

In the figure we have a basic double T filter with components that must maintain a specific range of values. The potentiometer controls the damping.
