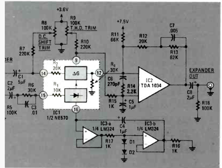
Indicated for stereophonic sound applications, this circuit was found in the April 1983 issue of Radio Electronics magazine. The indicated circuit is the NE570, launched at the time.
With the shadow over the sensor, it is possible to interrupt the sound of your amplifier using this...
This circuit provides a signal when dialing occurs. The circuit is powered by the telephone line...
We found this circuit in a 1995 documentation. It can measure frequencies from 100 kHz to over 100 MHz...