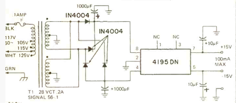
This old symmetrical power supply circuit appeared in the December 1973 issue of Radio Electronics magazine. The integrated circuit is no longer available, and the transformer has a double secondary winding.
This old symmetrical power supply circuit appeared in the December 1973 issue of Radio Electronics magazine. The integrated circuit is no longer available, and the transformer has a double secondary winding.