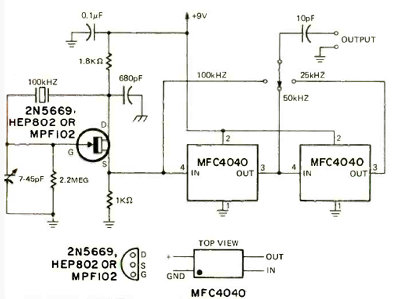
This circuit for generating precise reference signals was found in the April 1973 issue of Radio Electronics magazine. The circuit generates 100 kHz signals according to the crystal used.
The circuit shown consists of a bilateral constant current source with an operational one that...
The sound of this experimental musical instrument is produced by the movement of the hand in front...
We found this circuit in a Japanese 1968’s documentation. The circuit makes use of transistors from...