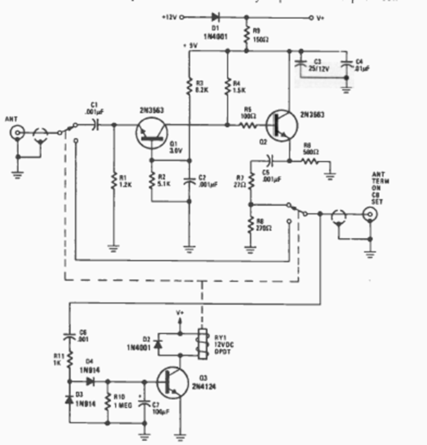
The idea is to interleave this circuit between the signal source and the amplifier. When the signal is too weak, the circuit is activated and comes into action. The circuit is from a Radio Electronics from May 1977.

The idea is to interleave this circuit between the signal source and the amplifier. When the signal is too weak, the circuit is activated and comes into action. The circuit is from a Radio Electronics from May 1977.
