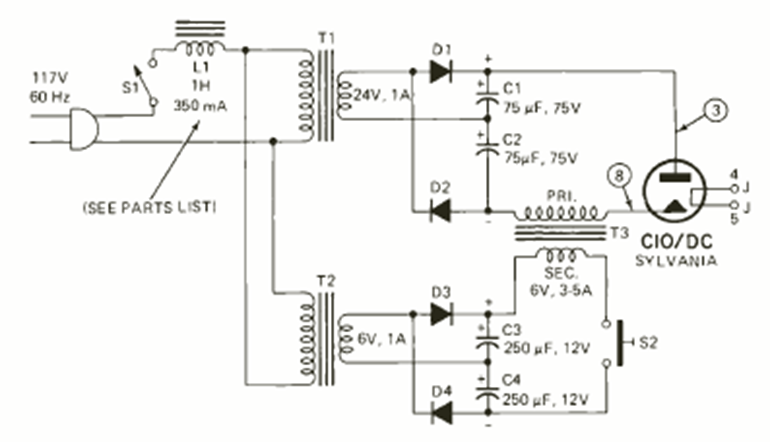
This is a different circuit for a component from the past, the zirconium arc lamp used in projectors. The circuit is from an August 1972 Radio Electronics magazine.
The circuit shown consists of a bilateral constant current source with an operational one that...
The sound of this experimental musical instrument is produced by the movement of the hand in front...
We found this circuit in a Japanese 1968’s documentation. The circuit makes use of transistors from...