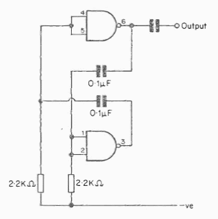
This simple circuit must be powered by a voltage of 5 V. The integrated circuit is the 7400, but other gates configured as inverters can be used.

This simple circuit must be powered by a voltage of 5 V. The integrated circuit is the 7400, but other gates configured as inverters can be used.
