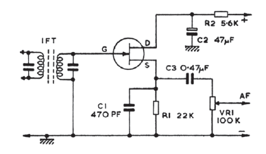
We found this circuit in an old English publication. It takes advantage of the very high input impedance of a JFET. Any common JFET can be used.

We found this circuit in an old English publication. It takes advantage of the very high input impedance of a JFET. Any common JFET can be used.
