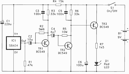
This circuit was found in English documentation from 1995. The circuit uses a period sensor and has no sensitivity adjustment.

This circuit was found in English documentation from 1995. The circuit uses a period sensor and has no sensitivity adjustment.
