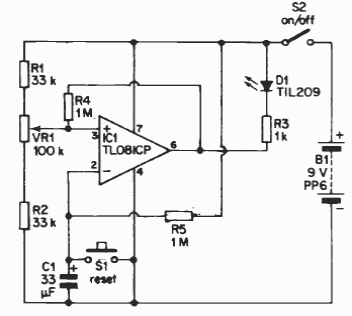
This circuit activates an LED, but it can be modified to activate a relay. The time is set in VR1, and the power supply can be made by other voltages, within the range allowed by the operational (op amp).

This circuit activates an LED, but it can be modified to activate a relay. The time is set in VR1, and the power supply can be made by other voltages, within the range allowed by the operational (op amp).
