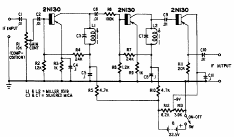
Used in 1950s CW receivers, this type of circuit used germanium transistors. The circuit has excellent gain.
Found in the 1974 Ferranti transistor manual, this Schmitt trigger circuit uses general-purpose transistors...
This circuit was developed to test suspect 4001 and 4011 integrated circuits. The circuit is from...
This power source with silicon diodes at a time when valves were still used was found in Radio...