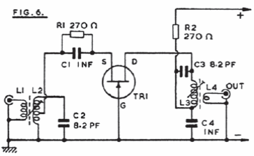
This amplifier for signals in the 70 MHz band was found in an old English documentation. The transistor can be the BF245 or MPF102.

This amplifier for signals in the 70 MHz band was found in an old English documentation. The transistor can be the BF245 or MPF102.
