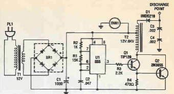
This circuit generates a high negative voltage responsible to produce ions in a tip electrode. The circuit is from a Popular Electronics from the 90's. The transformer could be an ignition coil.

This circuit generates a high negative voltage responsible to produce ions in a tip electrode. The circuit is from a Popular Electronics from the 90's. The transformer could be an ignition coil.
