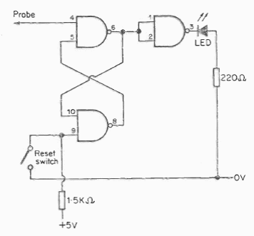
This TTL circuit with the 7400 serves as a pulse indicator. It must be supplied with a voltage of 5 V.
This ultra-simple test circuit is of great use in any electronics bench. The power is supplied by a...
This circuit was found in an Electronics World magazine from 1990. The circuit can be mounted...
This Pierce oscillator was found in American documentation from the 1980s. Transistors support modern...