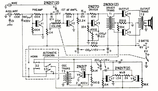
This circuit is from a Radio Electronics magazine from August 1960. It is a commercial circuit for marine use from battery-powered RCA.

This circuit is from a Radio Electronics magazine from August 1960. It is a commercial circuit for marine use from battery-powered RCA.
