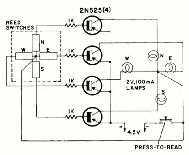
This electronic “windsock” is operated by a magnetic switching system. It was found in a Radio Electronics issue from October 1969. The operating system is made with reed switches.

This electronic “windsock” is operated by a magnetic switching system. It was found in a Radio Electronics issue from October 1969. The operating system is made with reed switches.
